und ich vermisse es doch, Neutrallicht nicht TÜV-relevant

Die Mutter dieses Forums.
Benutzeravatar
Heiko_F_aus_D
Spezialist
Spezialist
Beiträge: 221
Registriert: 8. Jul 2014, 15:58
Wohnort: Duderstadt

Re: und ich vermisse es doch, Neutrallicht nicht TÜV-relevan

Beitrag von Heiko_F_aus_D »

Was mir eben so einfällt, der erste Test bei einer nicht leuchtenden Neutrallampe :

Motor läuft -- in Neutral schalten (Lampe leuchtet natürlich nicht)-- Seitenständer ausklappen =

Motor geht aus = Neutralschalter baumelt lose im Motor
Motor bleibt an = Cockpitlampe defekt

Richtig? Oder hab ich da jetzt nen Denkfehler

Gruß
Heiko
--Alle Rechtschreibfehler sind gewollt und dienen der allgemeinen Unterhaltung--
Benutzeravatar
vaty
Profi
Profi
Beiträge: 124
Registriert: 24. Nov 2011, 19:41
Wohnort: LK Hannover

Re: und ich vermisse es doch, Neutrallicht nicht TÜV-relevan

Beitrag von vaty »

Silberschnell hat geschrieben:Also die Werkstatt hat das ja gecheckt..bin doch etwas verwundert, dass die keine Gefahr darin gesehen haben, aber das Modell ist ja nicht mehr aktuell und es gibt 1000 neue dafür.. Gut, dass es ein Forum für das Motorrad gibt..

Nochmal kurz nachgedacht: Wenn ich den Kupplungsdeckel abschraube, müsste ich doch sehen, was mir dem Schalter los ist bzw. ob er lose rumhängt, auch könnte ich dann ohne großen Aufwand die möglichen losen Schrauen/Teile rausholen und so die Hauptgefahr beseitigen. Sollte der Schalter tatsächlich herumbaumel, könnte ich den doch einfach abknipsen.... sehe ich das richtig so ???
Mahlzeit :lol:
Wenn du den Kupplungsdeckel abnimmst, wirst du schon sehen können, ob der Schalter noch in Position ist. Alle Teile wirst du ohne Ausbau der Kupplung nicht ausgebaut bekommen. Eine Befestigungsschraube des Schalters sitzt hinter der Kupplung.
Ein ausgebauter Schalter hat grundsätzlich keine Auswirkungen auf den Betrieb. Das einzigste wäre, dass der Motor bei ausgeklapptem Seitenständer nicht gestartet werden kann, egal ob im Leerlauf oder mit eingelegtem Gang.

Eine Schematik über dieses System kommt etwas später.

Bestgruß
Vaty
Benutzeravatar
vaty
Profi
Profi
Beiträge: 124
Registriert: 24. Nov 2011, 19:41
Wohnort: LK Hannover

Re: und ich vermisse es doch, Neutrallicht nicht TÜV-relevan

Beitrag von vaty »

Heiko_F_aus_D hat geschrieben:Was mir eben so einfällt, der erste Test bei einer nicht leuchtenden Neutrallampe :

Motor läuft -- in Neutral schalten (Lampe leuchtet natürlich nicht)-- Seitenständer ausklappen =

Motor geht aus = Neutralschalter baumelt lose im Motor
Motor bleibt an = Cockpitlampe defekt

Richtig? Oder hab ich da jetzt nen Denkfehler

Gruß
Heiko
Mahlzeit :lol:

grundsätzlich hast du recht - nur müsste es heißen:
Motor geht aus = Neutralschalter baumelt lose im Motor oder der Schalter ist defekt.

Bestgruß
Vaty
Benutzeravatar
vaty
Profi
Profi
Beiträge: 124
Registriert: 24. Nov 2011, 19:41
Wohnort: LK Hannover

Re: und ich vermisse es doch, Neutrallicht nicht TÜV-relevan

Beitrag von vaty »

... und nochmals Mahlzeit :lol:

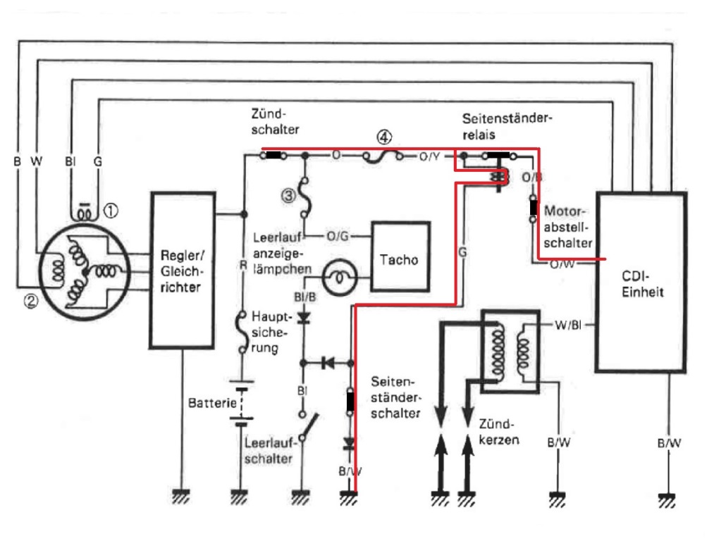
Ich habe mal im Bucheli gestöbert und habe ein paar Schematiken zusammen gestellt.
Seitenstander.jpg
Das ist die Grundstellung, also alle Schalter offen.
Seitenständer1.jpg
In diesem Zustand ist die Zündung an und der Leerlaufschalter geschlossen, also kein Gang eingelegt. Das grüne Kontrollämpchen leuchtet.
Leuchtet die Kontrolleuchte bei dieser Einstellung nicht, kommen nur folgende Fehler in frage:
1. Sicherung 3 ist durch
2. Kontrolleuchte defekt
3. Leerlaufschalter defekt, oder lose
4. Eine Diode hat sich verabschiedet
5. Problematische Steckverbindung, Kabelbruch oder Kontaktproblem im Tacho
Seitenständer2.jpg
und der Zustand bei Fahrbetrieb. Der Seitenständer ist eingeklappt, der Seitenständerschalter ist geschlossen, das Seitenständerrelais ist aktiviert und die CDI bekommt Strom.

Sobald dieser Kreis unterbrochen wird, z.B. Seitenständer raus, fällt das Seitenständerrelais ab und die CDI bekommt keinen Strom. Resultat: Motor ist aus.

Nun zur Fehlereinkreisung wenn die grüne Kontrolleuchte nicht geht:
1. Steckerverbindung des Leerlaufschalters öffnen
2. Leerlaufschalter auf Durchgang messen (Leerlauf sollte geschaltet sein).
Falls kein Durchgang ist der Schalter defekt oder nicht mehr in Position
3. Einen Kontakt zur Masse des blauen Kabels (Kabelbaumseitig) herstellen. Die grüne Kontrolleuchte sollte bei eingeschalterer Zündung leuchten.
Falls nicht, liegt der Fehler an der Lampe, an der Diode, am Kabelbaum oder an Kontaktproblemen im Tacho oder an der Sicherung 3

Bestgruß
Vaty
Gelöschter Benutzer 1749

Re: und ich vermisse es doch, Neutrallicht nicht TÜV-relevan

Beitrag von Gelöschter Benutzer 1749 »

Das ist vielleicht ein dämliche Defekt, ich trau mich jetzt schon gar nicht mehr Gas zu geben.

Hatte die Hoffnung, dass ich um die Reperatur noch mal rumkomme, da nur wegen dem Neutrallicht ich es nicht brauche.
Ich habe zwar eine Rep. Anleitung, aber die Action, dass die ganze Kupplung raus muss, trau ich mir nicht zu, zumal
es auch so aussieht, als ob man Spezialwerkzeuk wie Drehmomentschlüssel etc. braucht.
Werde die Maschine nächst Woche noch mal in die Werkstatt bringen, als vorbeugende Maßnahme für alles was mit dem
Schalter bzw. losen Schraubem im Motorraum noch kommen wird, habe ich mir eine Ölablass-Schraube mit Maget bestellt.
Benutzeravatar
wbdz14
Spezialist
Spezialist
Beiträge: 2987
Registriert: 11. Apr 2007, 20:57
Wohnort: Kitzingen

Re: und ich vermisse es doch, Neutrallicht nicht TÜV-relevan

Beitrag von wbdz14 »

kannst du denn bei ausgeklapptem seitenständer im leerlauf starten?
viewtopic.php?f=1&t=5596 Suzi Whongs Geschichte
Bild Tracy´s Geschichte
Gelöschter Benutzer 1749

Re: und ich vermisse es doch, Neutrallicht nicht TÜV-relevan

Beitrag von Gelöschter Benutzer 1749 »

Start negativ .. bzw. Maschine läuft, Seitenständer raus, Maschine aus
Benutzeravatar
vaty
Profi
Profi
Beiträge: 124
Registriert: 24. Nov 2011, 19:41
Wohnort: LK Hannover

Re: und ich vermisse es doch, Neutrallicht nicht TÜV-relevan

Beitrag von vaty »

Mahlzeit :lol:

dann scheint es tatsächlich der Leerlaufschalter zu sein :roll:
Die Vorgehensweise scheint dir ja klar zu sein.

Bestgruß
Vaty
Benutzeravatar
Heiko_F_aus_D
Spezialist
Spezialist
Beiträge: 221
Registriert: 8. Jul 2014, 15:58
Wohnort: Duderstadt

Re: und ich vermisse es doch, Neutrallicht nicht TÜV-relevan

Beitrag von Heiko_F_aus_D »

wbdz14 hat geschrieben:kannst du denn bei ausgeklapptem seitenständer im leerlauf starten?
Das müsste grundsätzlich Funktionieren, da man beim Starten (zumindest bei meiner XF) die Kupplung ziehen muss und es in dem Moment egal ist, ob ein Gang eingelegt ist oder in Neutral.
Beim lösen der Kupplung und eingelegtem Gang oder defekten / gelösten Neutralschalter geht der Motor aus.

Gruß
Heiko
--Alle Rechtschreibfehler sind gewollt und dienen der allgemeinen Unterhaltung--
Benutzeravatar
Isegrim
Moderator
Moderator
Beiträge: 531
Registriert: 14. Apr 2010, 19:39
Wohnort: Irching

Re: und ich vermisse es doch, Neutrallicht nicht TÜV-relevan

Beitrag von Isegrim »

Nein, das funktioniert nicht, zumindest in meienr Erinnerung... Die XF macht bei eingelegtem Gang und ausgeklapptem Ständer keinen Mucks...

MfG
Bild
Obacht gem - länga lem...:D
Katana_1963
Profi
Profi
Beiträge: 90
Registriert: 23. Okt 2013, 07:33
Wohnort: Immenhausen

Re: und ich vermisse es doch, Neutrallicht nicht TÜV-relevan

Beitrag von Katana_1963 »

... hast schon mal das Prinzip verstanden, aber keine Angst vor der Kupplung.
Das was Du löst und abbaust einfach in umgekehrter Reihenfolge wieder einbauen und festziehen.
Wenn Du etwas Gefühl für das Festschrauben hast ist das Drehmoment bei der Kupplung auch kein Problem.
Nur vorher eine neue Dichtung für den Motorseitendeckel besorgen und die Dichtflächen ordentlich sauber machen (Dichtflächen nicht mit Schleifpapier rund/uneben machen).

Karsten
Mopeds:
1979-1982 Suzuki TS 50 mit 80er Zylinder
1982-1984 Suzuki DR 500 s
1984-1988 Suzuki GS 550 E
1988-heute Suzuki GSX 1100 S (Katana)
2013-heute Suzuki XF 650 '97
2014-heute Suzuki XF 650 '00
Benutzeravatar
Heiko_F_aus_D
Spezialist
Spezialist
Beiträge: 221
Registriert: 8. Jul 2014, 15:58
Wohnort: Duderstadt

Re: und ich vermisse es doch, Neutrallicht nicht TÜV-relevan

Beitrag von Heiko_F_aus_D »

@Isegrim
Jetzt wo Du es sagst, bin ich mir auch nicht mehr sicher :shock:

Sollte ich mich Irren, nehm ich alles zurück, und behaupte das Gegenteil! :mrgreen:

Werde das bei Gelegenheit mal testen.

Gruß
Heiko
--Alle Rechtschreibfehler sind gewollt und dienen der allgemeinen Unterhaltung--
Gelöschter Benutzer 1749

Re: und ich vermisse es doch, Neutrallicht nicht TÜV-relevan

Beitrag von Gelöschter Benutzer 1749 »

Bekommt man denn den Kupplungskorb komplett einfach so abgeschraubt ? Muss man den nicht mit Spezialwerkzeug irgendwie fixieren, weil er sich mitdreht ?
Hätte schon Lust die Herausforderung anzunehmen
Benutzeravatar
AoS
Site Admin
Site Admin
Beiträge: 1916
Registriert: 27. Jun 2006, 20:58
Wohnort: Köln

Re: und ich vermisse es doch, Neutrallicht nicht TÜV-relevan

Beitrag von AoS »

Das Spezialwerkzeug nennt sich hier "Putzlumpen". Einfach mit einklemmen, funktioniert prima.

Die ganze Operation ist kein Hexenwerk. Das ist auch für einen Anfänger schaffbar, empfehlen würde ich dir aber, noch einen Freund oder Bekannten dazu einzuladen, der schonmal einen Motor angefasst hat und mit dir nach der Geschichte den Kasten Bier leeren kann.

Grüße,
Dirk
Schönste Freewind der Welt:
http://www.lucasmatic.de
Gelöschter Benutzer 1749

Re: und ich vermisse es doch, Neutrallicht nicht TÜV-relevan

Beitrag von Gelöschter Benutzer 1749 »

Also im Prinzip wäre die Reperatur es so ähnlich wie in diesem Video zu sehen, nur dass der gesamte Kupplungskorb noch raus muss.

https://www.youtube.com/watch?v=RuAcWkXGIyg
Antworten